重庆市铜梁区人民政府行政规范性文件
重庆市铜梁区人民政府办公室
关于印发《重庆市铜梁区持续打造最懂企业的营商环境行动方案》的通知
铜府办发〔2025〕12号
各镇人民政府、街道办事处、区政府各部门、有关单位:
《重庆市铜梁区持续打造最懂企业的营商环境行动方案》已经区第124次常务会议审议通过,现印发给你们,请抓好贯彻落实。
(此件公开发布)
重庆市铜梁区持续打造最懂企业的营商环境行动方案
2025年铜梁区政府工作报告提出“全力做好企业服务,把支持企业发展的事放在第一位,以一流的营商环境为企业发展保驾护航”。铜梁区新春第一会明确部署“强化‘有求必应、无事不扰’理念,在打造一流营商环境上下更大力气”。为深入学习贯彻习近平总书记在民营企业座谈会上的重要讲话精神以及重庆市深入推动民营经济高质量发展会议精神,认真落实区委、区政府关于营商环境决策部署,加快打造最优营商环境,特制定本工作方案。
一、总体要求
以习近平新时代中国特色社会主义思想为指导,全面贯彻党的二十大精神以及习近平总书记关于优化营商环境的重要论述和重要指示精神,锚定2025年营商环境总体达到西部领先目标,以经营主体和群众满意度为导向,强化“有求必应、无事不扰”理念,以“入企预约制”改革为抓手,坚持“涉企检查要最少、办事效率要最高、企业负担要最轻、服务保障要最好、企业家获得感要最强”的标准,推出一批跨部门、跨层级、跨区域的制度集成创新成果,打造一批具有铜梁辨识度的标志性改革项目,叫响“铜你e起富”工作品牌;持续推进营商环境重要量化指标赶超一流行动,“2+4+1”现代产业集群和高新区营商环境率先达到全市一流水平,全力推动铜梁成为全市营商环境优化提升改革创新的“策源地”、市场主体充满朝气活力的“示范区”。
二、重点任务和提升措施
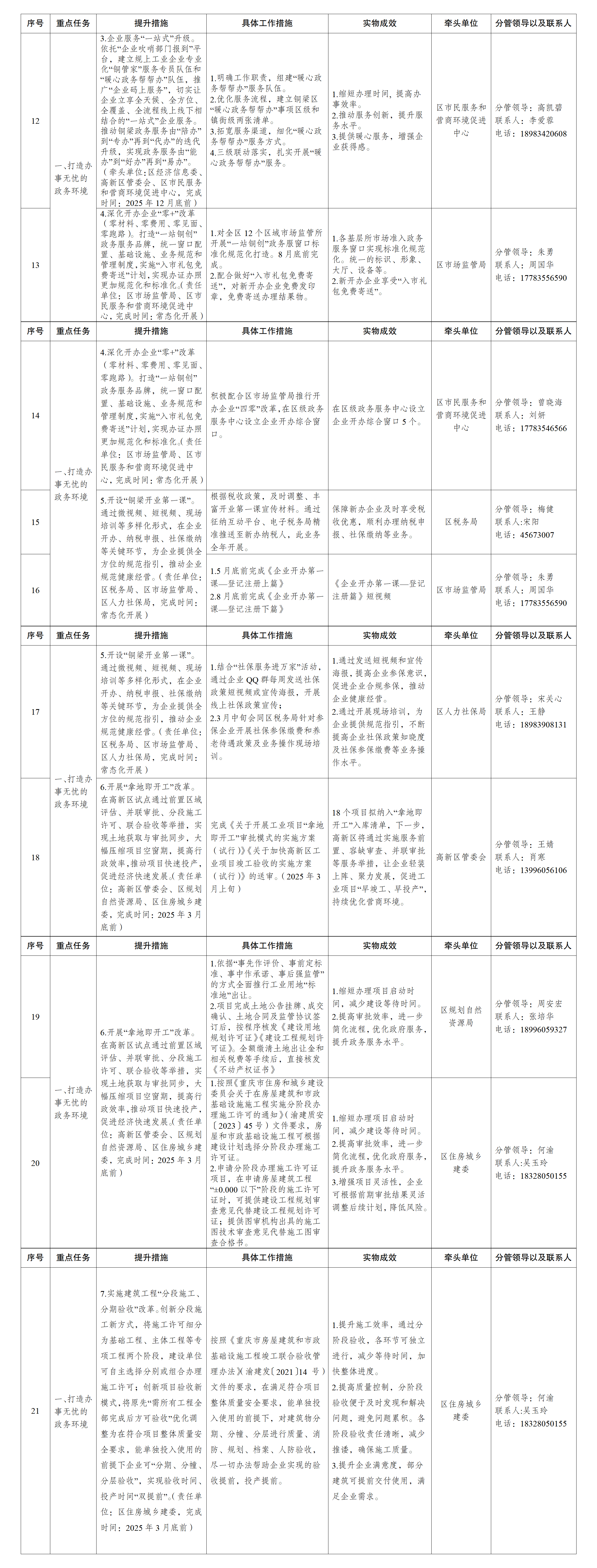
(一)打造办事无忧的政务环境
1.建立区级领导干部“四联系”工作机制(企业商会、项目、专家人才、镇街)。健全完善区级领导干部联系企业家制度,组建“亲清服务团”,打造党政亲商恳谈会品牌,建立“收集-交办-督办-反馈”闭环管理机制,畅通政企沟通渠道,推动政务服务向精准化、效能化转型升级。(责任单位:区委办公室、区政府办公室、区委统战部、区经济信息委、区工商联、高新区管委会,完成时间:常态化开展)
2.开展“委办局长走流程”活动。建立政务服务事项问题、措施、改革“三张清单”,通过领导干部以办事群众或工作人员身份,全程体验业务办理流程,查找服务堵点难点问题,推动流程优化、提升服务品质和效率,打造高效便民的政务环境。(责任单位:区政府办公室、区发展改革委、区市民服务和营商环境促进中心,完成时间:常态化开展)
3.企业服务“一站式”升级。依托“企业吹哨部门报到”平台,建立规上工业企业专业化“铜管家”服务专员队伍和“暖心政务帮帮办”队伍,推广“企业码上服务”,切实让企业立享全天候、全方位、全覆盖、全流程线上线下相结合的“一站式”企业服务。推动铜梁政务服务由“陪办”到“专办”再到“代办”的迭代升级,实现政务服务由“能办”到“好办”再到“易办”。(责任单位:区经济信息委、高新区管委会、区市民服务和营商环境促进中心,完成时间:2025年12月底前)
4.深化开办企业“零+”改革(零材料、零费用、零见面、零跑路)。打造“一站铜创”政务服务品牌,统一窗口配置、基础设施、业务规范和管理制度,实施“入市礼包免费寄送”计划,实现办证办照更加规范化和标准化。(责任单位:区市场监管局、区市民服务和营商环境促进中心,完成时间:常态化开展)
5.开设“铜梁开业第一课”。通过微视频、短视频、现场培训等多样化形式,在企业开办、纳税申报、社保缴纳等关键环节,为企业提供全方位的规范指引,推动企业规范健康经营。(责任单位:区税务局、区市场监管局、区人力社保局,完成时间:常态化开展)
6.开展“拿地即开工”改革。在高新区试点通过前置区域评估、并联审批、分段施工许可、联合验收等举措,实现土地获取与审批同步,大幅压缩项目空窗期,提高行政效率,推动项目快速投产,促进经济快速发展。(责任单位:区规划自然资源局、区住房城乡建委、高新区管委会,完成时间:2025年3月底前)
7.实施建筑工程“分段施工、分期验收”改革。创新分段施工新方式,将施工许可细分为基础工程、主体工程等专项工程两个阶段,建设单位可自主选择分别或组合办理施工许可;创新项目验收新模式,将原先“需所有工程全部完成后方可验收”优化调整为在符合项目整体质量安全要求,能单独投入使用的前提下企业可“分期、分幢、分层验收”,实现验收时间、投产时间“双提前”。(责任单位:区住房城乡建委,完成时间:2025年3月底前)
(二)构建安心舒畅的法治环境
8.实施数据服务企业行动。实施数据服务企业行动,上线“入企排队·服务预约”应用,在高新区等营商环境重点区域试点,实现入企预约制。打造最懂企业的营商环境AI助手,整合政府侧、企业侧、社会侧、产业侧四侧数据,构建数据仓,建立信息沙箱黑盒,企业无感获取需求,以数据流引领决策流,推动政策供给精准化、企业服务体系化、政策触达互动化,全方位提升企业服务效能。(责任单位:区发展改革委、区委改革办、高新区管委会、区经济信息委、区大数据发展局、区市民服务和营商环境促进中心,完成时间:2025年6月底前)
9.推广“包容审慎”监管。依托信用重庆公共信用综合评价结果,建立“无感监测”对象清单和“无事不扰”事项清单,对清单内企业和事项不主动现场检查,只做触发式检查,最大限度减少入企检查的频次,降低行政行为对企业经营的干扰,让企业家安心经营、放心投资、专心创业。(责任单位:区发展改革委、区司法局,完成时间:常态化开展)
10.建立异地执法司法协作机制。为企业发展营造良好的法治环境,创新构建“双陪同+多跨协同”机制,异地政法单位来铜执法办案时,由对口政法单位和属地镇街(高新区)分管领导全程陪同办案,做好协调沟通、法律宣传服务和企业后续影响处理等工作。区级政法单位接到异地执法协作申请后,通过“渝快政”数字工作台上报执法司法协作信息,区级治理中心收到后自动流转至区委政法委,区委政法委根据案件实际情况交办相应的政法单位和属地镇街(高新区),企业也可通过“渝快办”上报未经报备的执法行为,系统自动预警并交办处理。杜绝远洋捕捞式执法,最大限度降低异地执法对本地营商环境的影响。(责任单位:区委政法委、区法院、区检察院、区公安局、区司法局,完成时间:2025年6月底前)
11.打造“法助高飞”服务品牌。编制发布“2+4+1”现代产业集群企业自主合规指南,建强“多元化”线下法治服务平台,打造便捷高效的法治服务“总客服”,织密基层法治服务网,为企业和群众提供“家门口”的法治增值服务。(责任单位:区法院、区司法局、区工商联,完成时间:2025年6月底前)
12.建立涉企案件“绿标签”机制。优化涉企案件办理程序,建立公检法涉企案件配合协作机制,完善提前介入机制,开发涉企案件“绿标签”,对加盖“绿标签”的涉企案件,实行“优先立案、优先送达、优先调解、优先审理、优先执行”的“五优先”绿色通道,推动“调立送审执”无缝衔接,提高企业涉诉体验。(责任单位:区委政法委、区法院、区检察院,完成时间:2025年6月底前)
(三)营造便利活跃的市场环境
13.优化政策直达企业机制。探索建立产业政策“免申快享”工作机制,收集免申快享对象、政策清单。编制“涉企政策日历”,帮助企业清晰了解政策时序,提供合理预期,实现产业政策资金“免申报、零跑腿、快兑现”。(责任单位:区政府办公室、区发展改革委、区科技局、区人力社保局、区财政局、区住房城乡建委、区经济信息委、区商务委、区文化旅游委、区市场监管局、区民政局等相关部门,完成时间:2025年12月底前)
14.推进五个“一体化”建设。落实推动成渝地区双城经济圈建设要求,推进五个“一体化”建设,即健全一体化工作机制、畅通一体化交通网络、构筑一体化文化旅游、构建一体化产业格局、提升一体化开放发展水平,为成渝地区双城经济圈市场一体化建设积极贡献铜梁力量。(牵头单位:区发展改革委,完成时间:2025年12月底前)
(四)培育活力迸发的创新环境
15.设立首席专家进企业专项。从高校、科研院所选聘科技专家,帮助“2+4+1”现代产业集群企业制定发展规划、提升研发水平、转化科技成果,推动企业创新发展。(责任单位:区科技局,完成时间:2025年12月底前)
16.实施“幸会铜梁”招商促进计划。着力构建“政府引导、国企主导、园区服务保障、部门协同配合”的招商工作体系。实施“链长+链主+专班”招商,制定重点产业链三年行动计划,动态建立重点企业招引图谱,着力强化“链主型”企业和关键企业招引。(责任单位:区招商投资局,完成时间:2025年12月底前)
17.实施公共服务优化功能提升品质行动。秉持“投资铜梁,安居为先”的理念,聚焦“游在铜梁”“医在铜梁”“学在铜梁”“住在铜梁”“食安铜梁”五大领域,增强对各类市场主体投资兴业的吸引力。(责任单位:区文化旅游委、区卫生健康委、区教委、区住房城乡建委、区市场监管局,完成时间:2025年12月底前)
(五)提供降本增效的要素环境
18.持续优化水电气讯前置服务。持续提升用水、用电、用气、用网等关键要素的便利性和稳定性,出台水电气讯前置服务工作措施,变被动等待申请为主动靠前服务,实现项目等它(水电气讯)来,到它(水电气讯)等项目来的根本转变。设立水、电、气、讯综合服务窗口,积极推行“一件事”水电气网联合报装专区线上“渝快办”平台运行,配备专人受理收件。持续保持水电气讯的价格透明度,加强收费监管,提升水电气讯保障稳定性、可靠性水平。(责任单位:区发展改革委、区经济信息委、区水利局,完成时间:2025年3月底前)
19.持续优化民营企业金融服务。完善融资支持政策制度,创新民营经济金融服务,设立产业科创基金,推动知识价值信用贷款、“创新积分贷”等发放贷款2亿元以上。建立政银企“2+3+N”对接机制,开展“金融赋发展·银企面对面”活动,建立“政府+银行+担保”贷款风险分担机制、支持中小微企业融资协调机制,提升企业融资获得感。(责任单位:区金融发展中心、区科技局,完成时间:2025年12月底前)
20.推进能源“高速路”建设。深入构建3个10万吨/日的大水厂和2个镇级智慧水厂的“3+2”全覆盖供水格局。强化能源建设和保供能力,建成投用文曲220千伏输变电工程、高楼维新150MW光伏、川气东送二线铜梁段等9个电力保障项目。做好页岩气勘探开发协调,力争年产气量7亿立方米,提升区域合作吸引力。(责任单位:区发展改革委、区水利局,完成时间:2025年12月底前)
三、组织保障
(一)加强组织领导。各镇街、各部门要进一步提高政治站位,充分认识优化营商环境工作的重要性。推进重大战略工作领导小组优化营商环境专项小组要充分发挥牵头抓总作用,加强统筹调度,各成员单位要主动与市级有关部门对接,加强政策研究,努力争取增量资源。
(二)细化任务分工。推进重大战略工作领导小组优化营商环境专项小组办公室要制定工作任务清单,明确时间表、路线图,逐项建立台账,事项化、清单化打表推进。各改革事项责任单位,要坚持目标导向,积极会同责任单位系统研究,深入谋划,加强政策储备,细化完善配套措施,提炼形成改革成果,形成“一事项一方案”,严格执行重大事项请示报告制度,每月25日前将月度进展情况报优化营商环境专项小组办公室汇总。
(三)强化督查考核。充分发挥铜梁区推进重大战略工作领导小组优化营商环境专项小组督促指导作用,遵循问题导向、合法合理、程序正当、高效严谨的原则,建立“三书一函”(《挂牌督办通知书》《约谈通知书》《整改通知书》《工作提醒函》)制度,由专项小组办公室会同区政府办督查室实施,督促相关责任单位和人员推进工作、履行职责或者整改落实,并将工作落实情况纳入部门工作绩效考核。
(四)严格监督检查。一方面坚持法治思维、底线思维,依法依规为企业提供优质服务。另一方面要加强营商环境问题排查,常态化开展损害营商环境的腐败和作风问题整治,杜绝营商环境领域不作为乱作为慢作为假作为,严处破坏营商环境的行为,通报曝光典型案例,推动构建亲清政商关系。
(五)开展宣传推广。各相关单位要做好政策解读和宣传报道,总结提炼典型案例和改革成效,强化舆论引导,大力营造人人都重视营商环境、人人都是营商环境、时时处处都讲营商环境的良好氛围。
附件:重庆市铜梁区持续打造最懂企业的营商环境工作措施清单




